H同学

原来不用公允价值计量的调整账面价值,是不是按照原有金额结转?

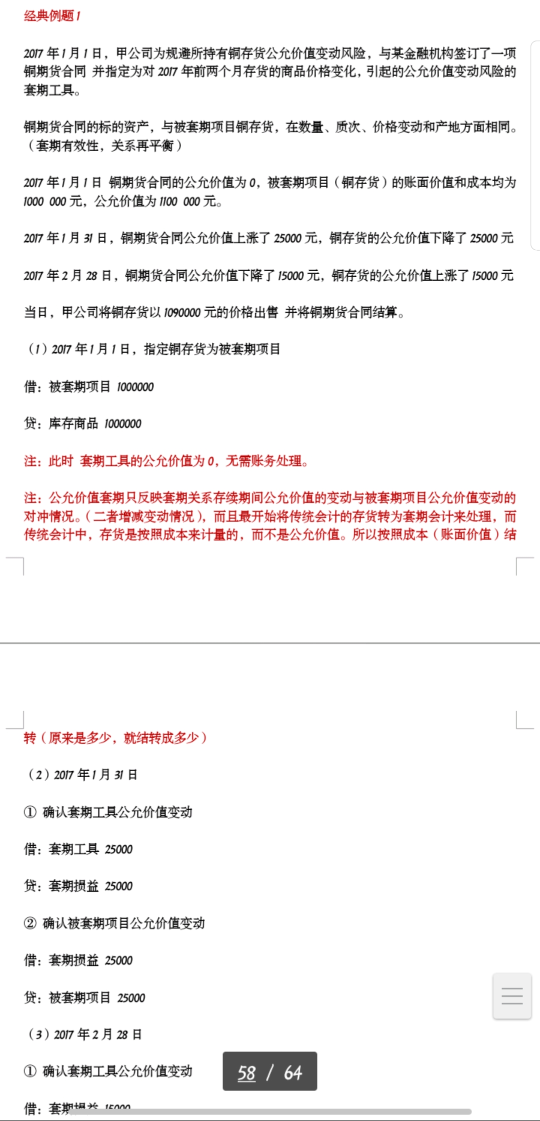
公允价值套期,被套期项目,调整未以公允价值计量的账面价值,我想问的是,原来不是用公允价值计量的调整账面价值(变成公允价值计量,被套期项目),是不是按照原有金额结转啊,书上例题就是按照原有价值结转。如图,我想问所有的都是这样吗(以前不是公允价值计量的)

展开
来自 H同学 的提问 2020-04-17 22:45:00 阅读626

Hannibal同学,你好,关于原来不用公允价值计量的调整账面价值,是不是按照原有金额结转? 我的回答如下

优秀的同学,你好~,

是的,对被套期项目套期的时候,将其账面价值转到被套期项目,后续采用公允价值核算。
因为公允价值套期,想要规避的是公允价值变动的风险,所以套期工具和被套期项目同时核算公允价值的变动,合起来就是风险抵消的作用。

希望老师的解答能帮助你理解!

以上是关于账,账面价值相关问题的解答,希望对你有所帮助,如有其它疑问想快速被解答可在线咨询或添加老师微信。

展开

原创声明:本问答内容由高顿学员及老师原创,任何个人和或机构在未经过同意的情况下,不得擅自转载或大段引用用于商业用途!部分内容由用户自主上传,未做人工编辑处理,也不承担相关法律责任,如果您发现有涉嫌版权的内容,欢迎提供相关证据并反馈至邮箱:fankui@gaodun.com ,工作人员会在4个工作日回复,一经查实,本站将立刻删除涉嫌侵权内容。
欢迎使用高顿问答平台
选择感兴趣的项目
找到您想看的问答
金融类
ACCA
证券从业
银行从业
期货从业
税务师
资产评估师
基金从业
国内证书
CPA
会计从业
初级会计职称
中级会计职称
中级经济师
初级经济师
其它
考研