首页
问答
选课中心
直播
题库
登录
注册
高顿网校
>
问答
>
CPA
>
会计
>
会计分录
>
会计分录 ,为什么要记到未实现融资收益里
入**同学
2019-07-17 08:44:05
79
会计分录 ,为什么要记到未实现融资收益里
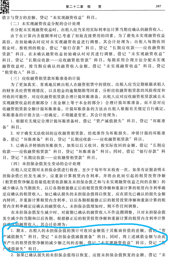
关于会计分录,老师 划线里的最后一个会计分录为什么要记到未实现融资收益里
我也要问老师
13
纠错
其他相关问题
回答
关于
会计分录
的解答还没有解决您的问题?快向我们的老师提问
[内容禁止转载]
我也要问老师
相关问题
相关文章
更多
会计分录
的知识>>
其他相同问题
问一个问题
热门问答
主营业务成本会计分录 ,怎么理解
综合收益怎么做分录 ,其他综合收益的金
分录例题 ,为什么两道题的分录不一样呢
如何做分录
会计记账分录 ,满足会计恒等式?
分录不对 ,大明白怎么写,金额总对不上
发售股票冲减资本公积分录 ,是不是直接
对外捐赠无形资产的分录 ,借方是营业外
耕地占用税分录 ,包括耕地占用税吗?
长投合并分录 ,金额应该是多少呢?