
M**同学
2019-07-28 12:10:02
291
宣告分配现金股利分录 ,求解答
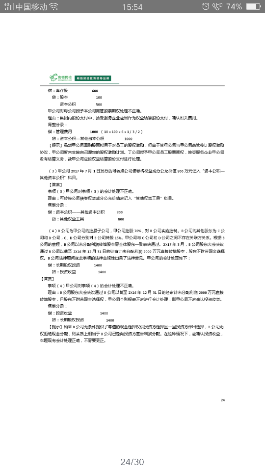
关于宣告分配现金股利分录,成本法确认下宣告分配现金股利个报不应该是借:应收股利贷:投资收益;合报不是应该为,借:投资收益贷:长期股权投资。才对嘛?
求解答

其他相关问题
宣告分配现金股利的会计分录 ,被投资方和投资方分别是什么成本法宣告分配现金股利的会计分录 ,为什么长期持有要调整被投资单位宣告分配现金股利会计分录 ,长期股权投资的权益法要贷长期股权投资?回答

孙老师
职称:
高顿财经研究院老师
2019-07-28 12:15:02
关于宣告分配现金股利分录的问题,
重新发下图片,要原图
M**同学 追问
2019-07-28 12:20:02
好了


孙老师
追答
职称: 高顿财经研究院老师
2019-07-28 12:25:02
这笔分录没有错
首先B企业如果给了这个现金选择权
像你说的应该要做现金股利分配处理
借:应收股利
贷:投资收益
但是其实股东并没有自己拿这个钱
你看题目最终的目的是要转增股本的,
相当于股东又拿这个钱去投资了
相当于股东追加投资
借:长期股权投资
贷:应收股利
这个点比较偏了
M**同学 追问
2019-07-28 12:30:02
股东追加投资,个报的分录和合报一样了对吧!老师
关于宣告分配现金股利分录的解答还没有解决您的问题?快向我们的老师提问
我也要问老师
- 宣告发放现金股利会计分录 ,实际发放怎么写分录,麻烦老师写一下谢谢宣告发放现金股利会计分录是什么,现金股利宣告发放,和实际发放的会计分录股票股利宣告发放怎么做,实际发放怎么 写分录,麻烦老师写一下谢谢. 同学,你好! 现金. 宣告. 借:利...
- 宣告分配股票股利分录 ,投资方和被投资方的会计处理分录是什么?宣告分配股票股利分录是什么,宣告分配股票股利,投资方和被投资方的会计处理分录是什么?宣告 分配现金股利,投资方和被投资方的会计处理分录是什么? 同学,你好! 宣告分配...
- 宣告发放现金股利会计分录 ,现金股利和股票股利的处理吗?宣告发放现金股利会计分录是什么,老师能分别这下宣告和发放时,现金股利和股票股利的处理吗? 同学,你好! 分配现金股利的会计分录如下:. 1、经股东大会或类似机构决议,分配...
- 收到分配现金股利会计分录 ,为啥确认投资收益时要算上?收到分配现金股利会计分录是什么,老师好,第7题收到乙公司宣告分配的现金股利时,会计分录不应该是: 借计银行存款,贷记应收股利?为啥确认投资收益时要算上?谢谢老师. 同学...
- 宣布分配现金股利分录 ,应收股利应该增还是减?宣布分配现金股利分录是什么,老师您好,?宣布分配现金股利时:成本法和权益法的分录含义有什么 区别,应收股利应该增还是减? 同学,你好! 这个意义不是因为分配 股利引起的...
- 现金股利分配会计分录 ,这个分录做的对吗?现金股利分配会计分录是什么,老师,这里题目中都是分配现金股利,为什么一个地方的分录是做的宣告分配 时的 同学,你好! 题目不严谨, 股东的股利确认收益还是其他都是以宣告...
- 更多的知识>>
