
大**同学
2019-11-25 14:26:12
108
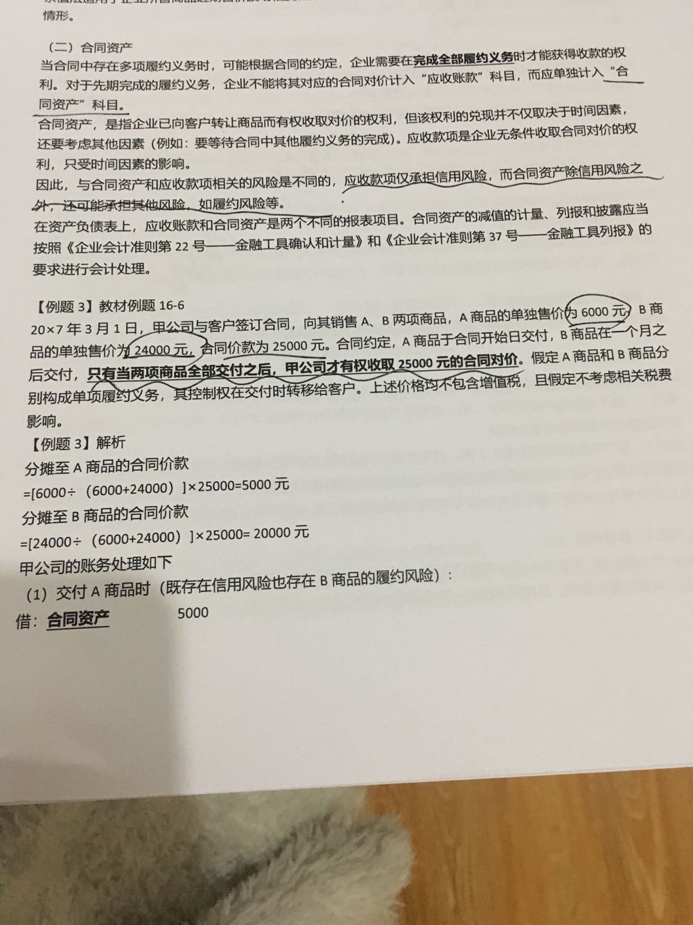
合同资产确认 ,这个合同资产要进入利润表吗?这是不是不太合理?
关于合同资产确认,老师,例题3里开始确认了5000的合同资产,后来,b商品交付后20000的主营业务收入,但是也没有看到5000的合同资产转到主营业务收入中,那这5000不进入利润表吗?这是不是不太合理?


其他相关问题
回答

孙老师
职称:
高顿财经研究院老师
2019-11-25 14:31:12
关于合同资产确认的问题,
冲减的是合同资产5000,转到了应收账款,第一笔分录贷方的主营业务收入还是在的,因此这5000仍在利润表中。
