国网甘肃电力2026年校园招聘公告(第一批)发布,共招616人!
来源:
高顿教育
2025-11-14
国网甘肃电力2026年校园招聘公告(第一批)已经正式发布了,主要招聘2026届大学本科及以上学历毕业生,预计招聘毕业生约616人,报名截止日期为2025年11月24日,登录“国家电网有限公司人力资源招聘平台”(网址:https://zhaopin.sgcc.com.cn)报名应聘,具体内容已经整理好了,一起看看吧。

国网甘肃电力2026年校园招聘公告(第一批)重点内容
一、报名条件和需求信息
(一)报名条件
1.政治表现好,具有良好的道德品行;吃苦耐劳,诚实守信,有较强事业心和责任感;热爱电力事业,认同国家电网有限公司企业文化,愿意应聘到国网甘肃电力基层单位生产一线岗位工作,服从用人单位分配;同等条件下,退役军人优先录用。
2.应聘的国内院校毕业生,要求为国家统招计划内的普通高等院校2026届大学本科及以上学历毕业生。应聘的国(境)外留学生一般应于2025年7月1日至2026年6月30日期间毕业,于2026年8月31日前取得国家教育部学历学位认证证书。
3.应聘的本科生年龄一般不超过25周岁,硕士研究生年龄一般不超过28周岁,博士研究生年龄一般不超过33周岁,年龄计算以2026年6月30日为准。
4.身体健康,符合国家公务员录用体检标准。能适应电力企业工作,经具有相关资质医院体检合格。
(二)需求信息
国网甘肃电力本批预计招聘毕业生约616人,具体如下:

说明:
1.以上招聘数量为我公司预计人数,最终招聘数量将根据上级单位核定情况相应调整。
2.上述招聘数量含订单计划培养高校毕业生12人及提前批校园招聘数量。
3.未参与本次招聘的用人单位招聘岗位以及其他招聘需求信息请关注第二批招聘公告。相关招聘需求信息请关注国网人资招聘平台相关公告。
二、报名方式
(一)应聘毕业生请登录“国家电网有限公司人力资源招聘平台”(网址:https://zhaopin.sgcc.com.cn)报名应聘,“招聘平台”是应聘国网甘肃电力的唯一有效报名渠道。
(二)自公告发布之日起开始报名,报名截止日期为2025年11月24日。
三、考试信息
招聘笔试命题及阅卷由国家电网公司统一组织,考试大纲由国家电网公司在“国家电网有限公司人力资源招聘平台”(以下简称“招聘平台”)的“公司公告”栏目中发布;招聘面试由国网甘肃电力根据国家电网公司统一要求组织。
笔试及面试的时间、地点、所需携带资料由国网甘肃电力通过“招聘平台”站内消息进行通知。
四、招聘安排
(一)发布招聘公告
国网甘肃电力在“招聘平台”的“招聘信息”栏目发布2026年高校毕业生招聘公告。
(二)应聘毕业生投递简历应聘
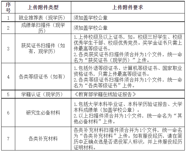
应聘毕业生应在“招聘平台”填写个人信息,正确填写学籍验证码,按要求及时上传“学信网”学籍验证报告、在校成绩单、取得的各类获奖证书、毕业生推荐表、英语及计算机等级证书等附件(PDF格式),并确保信息填写完整、准确、真实、有效。
毕业生应规范上传个人应聘附件材料,确保应聘材料能正常打开、清晰显示,应聘附件材料文档数量一般不超过7个。未按要求上传必需材料且影响简历筛选判断或材料真实性存疑的,将影响简历筛选结果。上传附件具体要求如下:

注意:(1)应聘毕业生填写的院校、专业等信息应与本人学籍验证报告完全一致;如点选框中无本人学校或所学专业,可单击学校名称或专业名称栏,在弹出窗口右下角点“我要申请添加”进行申请;(2)如应聘毕业生学籍验证信息报告有误,请及时联系学校进行更改;(3)应聘信息提交后不能更改,请应聘毕业生仔细检查无误后再提交。
(三)填报应聘单位
报名有效期内,应聘毕业生可在“招聘平台”填报应聘单位。毕业生应聘志愿提交后不能更改和撤销。如确需撤销志愿,并不再填报国网甘肃电力所属任何单位的,可在招聘平台“个人中心-我的工作申请”栏目提交撤销申请,国网甘肃电力一般在3日内处理撤销申请,因志愿撤销后无法再次申报国网甘肃电力的,后果自负。
招聘平台填报应聘单位时的“XX供电公司本部”即为市(州)供电公司。
(四)组织招聘笔试
1.报名截止后,国网甘肃电力进行应聘毕业生资格初审和简历筛选,根据上级核定的招聘计划及我公司考试设施设备承载能力,择优筛选毕业生参加考试,在笔试前一周左右通过国家电网有限公司人力资源招聘平台站内消息向入围毕业生发送笔试通知,未入围应聘毕业生不另行通知。
2.2026年第一批招聘高校毕业生统一笔试时间暂定为12月7日,如有变动,将另行通知。
(五)查询笔试成绩
笔试成绩一般于笔试结束后3个工作日内发布。考生可登录“招聘平台”的“个人中心”,查询本人笔试成绩。
(六)组织招聘面试
国网甘肃电力按照国家电网公司统一要求组织招聘面试,具体安排以后续通知为准。
(七)公示拟录用人选
国家电网公司核准拟录用人选名单后的2个工作日内,国网甘肃电力在“招聘平台”公示拟录用人选名单。
好了,关于大家想要了解的“国网甘肃电力2026年校园招聘公告(第一批)发布,共招616人!”相关内容,小编都已经为大家整理好了,希望对大家报名有所帮助。小编下边已经大家准备了各大央国企笔试和面试资料点击下方链接即可领取,备考过程中大家也可以参加一些在线课程或辅导班,这些课程通常会提供更有针对性的指导和模拟题,有意向了解的小伙伴可以在右侧对话框中咨询了解具体课程情况,还可以先免费试听哟!
版权声明:本条内容自发布之日起,有效期为一个月。凡本网站注明“来源高顿教育”或“来源高顿网校”或“来源高顿”的所有作品,均为本网站合法拥有版权的作品,未经本网站授权,任何媒体、网站、个人不得转载、链接、转帖或以其他方式使用。
经本网站合法授权的,应在授权范围内使用,且使用时必须注明“来源高顿教育”或“来源高顿网校”或“来源高顿”,并不得对作品中出现的“高顿”字样进行删减、替换等。违反上述声明者,本网站将依法追究其法律责任。
本网站的部分资料转载自互联网,均尽力标明作者和出处。本网站转载的目的在于传递更多信息,并不意味着赞同其观点或证实其描述,本网站不对其真实性负责。
如您认为本网站刊载作品涉及版权等问题,请与本网站联系(邮箱fawu@gaodun.com,电话:021-31587497),本网站核实确认后会尽快予以处理。
银行招聘备考 热门问题解答
- 银行笔试难还是面试难?
-
银行笔试和面试难度都挺难,按照往年各大银行的笔试及面试来看,笔试在30%左右,面试在25%(该数据仅供参考)之间,单就参考数据来说,面试难一些。
- 银行招聘考试题型都是选择题吗?
-
大部分银行招聘笔试采取上机考试的形式,基本全是选择题。但也有特殊情况,像人民银行采用纸考,分为选择题与论述题的形式,部分农村信用社也会有申论等题型,需要用文字作答。
- 银行笔试行测做不完正常吗?
-
这是正常的。行测是属于心理测验的范畴,就是要求你在固定的时间内,如何去完成大量的题目,那么从侧面来说,行测考察的不仅仅是你对相关题目的辨析度和掌握的准确性,更应该是考察一个人在相对压力环境下的抗压能力以及考查你的思维能力,反应能力等等。
- 银行招聘考试时间几个小时?
-
考试总时长基本是2~3小时;每个银行要求不一样的,但是每个单元都有固定最长用时(考试时需把握好时间),当前答题单元时间结束后不可返回。
其他人还搜了
热门推荐
更多服务


