华东师范大学同等学力申硕招生专业有哪些?下文详细汇总!
来源:
高顿教育
2026-02-09
作为教育部直属的“985工程”与“双一流”建设高校,华东师范大学的同等学力申硕项目备受在职人士关注。高顿小编为您详细汇总了其最新的招生专业目录,并深入剖析了项目的核心报读优势,帮助您快速了解这一高性价比的学历提升通道。

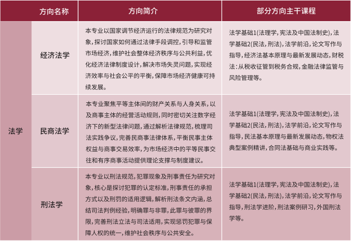
一、华东师范大学同等学力申硕招生专业



二、华东师范大学同等学力申硕核心报读优势
1.顶尖的院校品牌与学科实力
华东师范大学是教育部直属的“985工程”、“211工程”和国家“世界一流大学”建设高校A类行列的综合性研究型大学,综合实力强劲。尤其在教育学、心理学等学科领域具有全国领先的A+级学科优势,其学位证书自带名校光环,能为职场竞争力提供显著加持。学员在此学习,意味着能共享学校雄厚的师资力量,其中不乏国内外知名的学者和专家。
2.灵活友好的学习与考核模式
该项目采用“免试入学、先学后考”的方式,学员无需参加竞争激烈的全国硕士研究生统一入学考试,只需提交材料审核通过即可入学,大大降低了入门压力。学习方式为线上线下混合模式,线上课程可突破地域限制,线下课程一般安排在周末于校内进行,非常适合在职人士兼顾工作与学习。后期的全国统一申硕考试(每年5月)仅考外国语和学科综合两门,满分100分,60分合格,且成绩通常有4年有效期,提供了多次补考机会,通过率相对较高。
3.高性价比的投入与高含金量的回报
该项目的学制一般为2年,课程阶段的学费在4万元左右(不同专业可能存在差异),相较于其他在职研究生项目,投入成本更为亲民。而最终的回报——由华东师范大学颁发的硕士学位证书,与全日制研究生硕士学位证书具有同等法律效力,可在学信网终身查询,国家完全承认。该证书在岗位晋升、职称评定、报考博士等方面具有广泛的认可度,是实现职业发展的有力凭证。
4.优质的人脉网络与实战课程
成为华东师大的学员,即意味着进入一个高质量的校友网络。在学习期间,有机会结识来自教育、管理等不同行业的优秀人才和资深学者,对拓展人脉、开阔视野具有长期价值。此外,课程设置不仅注重专业基础理论的传授,更强调与实践应用相结合,通过案例分析、实践教学等方式,切实提升学员解决实际工作中复杂问题的能力。
注:以上内容仅供参考,具体信息请咨询在线辅导老师。本内容来自官网,或网络搜集信息仅供参考,不代表合作关系,如有侵权,联系删除!
以上就是【华东师范大学同等学力申硕招生专业有哪些?下文详细汇总!】内容的全部介绍了,大家可以根据自己的情况进行选择,如果想进一步了解在职研究生报考信息等内容,可以前往高顿在职考研频道了解具体情况,这里有丰富的学习资源和最新的考试资讯等你发现!⭐点击咨询!免联考MBA招生中,不出国读世界名校硕士
版权声明:本条内容自发布之日起,有效期为一个月。凡本网站注明“来源高顿教育”或“来源高顿网校”或“来源高顿”的所有作品,均为本网站合法拥有版权的作品,未经本网站授权,任何媒体、网站、个人不得转载、链接、转帖或以其他方式使用。
经本网站合法授权的,应在授权范围内使用,且使用时必须注明“来源高顿教育”或“来源高顿网校”或“来源高顿”,并不得对作品中出现的“高顿”字样进行删减、替换等。违反上述声明者,本网站将依法追究其法律责任。
本网站的部分资料转载自互联网,均尽力标明作者和出处。本网站转载的目的在于传递更多信息,并不意味着赞同其观点或证实其描述,本网站不对其真实性负责。
如您认为本网站刊载作品涉及版权等问题,请与本网站联系(邮箱fawu@gaodun.com,电话:021-31587497),本网站核实确认后会尽快予以处理。
在线咨询热销
专业老师服务 限时优惠
点一下领资料
【全新版】MBA考试试题真题
真题高频考点,刷题全靠这份资料
下载合集
2023年必看易错易混考点
MBA考试提分法宝,速看锦囊
下载合集
2023年招简资料包
全新院校报考资料,按时上课带走硕士学位
下载合集
免联考硕士 热门问题解答
- 必看!mba学费一年大概多少钱?
-
必看!mba学费一年大概多少钱?不同的院校和不同的专业费用是不一样的,一些双证非全日制大学,或者西部大学的mba一年学费大致6-8万左右;一些985名校的mba一年学费10-20万不等。
- 什么是管理类硕士?一起来了解
-
管理类硕士包含七个专业学位,分别是会计硕士(MPAcc)、图书情报硕士、工商管理硕士(MBA)、公共管理硕士(MPA)、旅游管理硕士、工程管理硕士(MEM)和审计硕士。考试科目为外国语、管理类联考综合能力,满分分别为100分,200分。
- 管理类硕士报考条件哪些?学姐为您解答
-
同等学力硕士无入学考试,所有考生均可免试入学并且招生条件不高,一般有专科学历就可以报名学习,对毕业年限、工作经验、考生年龄等都没有硬性要求。国际硕士与中外合办招生情况类似,也是院校自行确定入学模式以及具体的入学条件。
- 国际免联考mba是什么?快速带你了解
-
国际免联考MBA主要是指具有国际招生资质的国外院校在国内办学的MBA项目,受教育部认可,通过院校的资质审核,无需考试即可申请入学,招生条件由院校自定,学员需要符合意向院校的招生条件,通过院校的资料审核以及院校面试或笔试考核就可被录取入学。
严选名师 全流程服务
其他人还搜了
热门推荐
更多服务



