华东师范大学同等学力申硕报考条件是什么?报读必看!
来源:
高顿教育
2026-02-09
华东师范大学作为国内顶尖的“985工程”与“双一流”建设高校,其同等学力申硕项目是众多在职人士提升学历的热门选择。高顿小编为您详细解读其报考条件、招生专业与完整报考流程,帮助您清晰规划,顺利开启名校进修之路。

一、华东师范大学同等学力申硕报考条件
华东师范大学同等学力申硕的报考条件清晰分为“课程学习”和“申请硕士学位”两个阶段,采用“免试入学、先学后考”的友好模式。
1.课程班学习报名条件(免试入学)
这是进入学习的门槛,要求相对宽松。根据官方规定,具有大专及以上学历的人员即可报名参加课程班的学习。同时,申请人需拥护中华人民共和国宪法,遵守法律法规,品行端正,身体健康,能坚持在职学习。这意味着,即使您暂时不满足申硕的学位要求,也可以先入学进修,提升专业能力。
2.申硕考试报名条件(获取学位关键)
这是最终获得硕士学位的核心条件,要求更为严格。申请人必须满足以下条件:
学历与学位要求:已获得国家承认的学士学位,并且在获得学士学位后工作满三年以上(含三年)。工作年限的计算一般截至申硕考试报名当年。
或已获更高学位:虽无学士学位但已获得硕士或博士学位者,也可申请。
境外学位认证:对已获得的学士、硕士或博士学位为国(境)外学位的,其所获的国(境)外学位需经教育部留学服务中心认证。
课程结业要求:需完成华东师范大学规定的课程学习,修满学分并取得课程结业证书。
特别提示:部分专业可能对申请人的工作背景或实践经验有额外要求。大专学历和本科毕业无学士学位者,可以参加课程班学习并获得结业证书,但无法进入申硕考试阶段申请硕士学位。
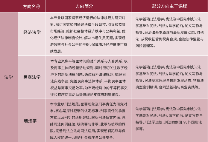
二、华东师范大学同等学力申硕招生专业



三、华东师范大学同等学力申硕报考流程
第一步:咨询准备与课程班报名(全年可报)
确认自己符合课程班报名条件后,即可准备报名材料。通常需要在线提交身份证、学历学位证书、学信网认证报告、证件照等。通过学校官方或指定渠道提交材料,经审核通过后,缴纳课程班学费,即可免试入学,开始课程学习。
第二步:参加课程学习与结业考核
入学后,学员需在规定学制内,按照教学计划完成课程学习。教学采用线上线下混合模式,线下课程一般安排在周末于校内进行,非常适合在职人士。完成所有课程并通过学校考核后,可获得华东师范大学颁发的课程结业证书。
第三步:报名并参加全国统一申硕考试
在课程学习期间或结业后,满足“学士学位满三年”条件的学员,方可申请硕士学位全国统考。需在每年3月份登录“全国同等学力人员申请硕士学位管理工作信息平台”进行网上报名。考试在每年5月举行,考试科目根据专业不同,一般为1-2门(外国语和/或学科综合),满分100分,60分合格,且单科成绩通常有4年有效期,可多次补考。
第四步:论文撰写、答辩与学位授予
通过全国统考后,学员需在一年内提交硕士学位论文申请,并在导师指导下完成论文撰写与修改。论文需通过“双盲”评审,并参加学校组织的论文答辩。答辩通过后,经学校学位评定委员会批准,最终授予国家承认的华东师范大学硕士学位证书,该证书与全日制硕士学位证书具有同等法律效力,可在学信网终身查询。
注:以上内容仅供参考,具体信息请咨询在线辅导老师。本内容来自官网,或网络搜集信息仅供参考,不代表合作关系,如有侵权,联系删除!
以上就是【华东师范大学同等学力申硕报考条件是什么?报读必看!】内容的全部介绍了,大家可以根据自己的情况进行选择,如果想进一步了解在职研究生报考信息等内容,可以前往高顿在职考研频道了解具体情况,这里有丰富的学习资源和最新的考试资讯等你发现!⭐点击咨询!免联考MBA招生中,不出国读世界名校硕士
版权声明:本条内容自发布之日起,有效期为一个月。凡本网站注明“来源高顿教育”或“来源高顿网校”或“来源高顿”的所有作品,均为本网站合法拥有版权的作品,未经本网站授权,任何媒体、网站、个人不得转载、链接、转帖或以其他方式使用。
经本网站合法授权的,应在授权范围内使用,且使用时必须注明“来源高顿教育”或“来源高顿网校”或“来源高顿”,并不得对作品中出现的“高顿”字样进行删减、替换等。违反上述声明者,本网站将依法追究其法律责任。
本网站的部分资料转载自互联网,均尽力标明作者和出处。本网站转载的目的在于传递更多信息,并不意味着赞同其观点或证实其描述,本网站不对其真实性负责。
如您认为本网站刊载作品涉及版权等问题,请与本网站联系(邮箱fawu@gaodun.com,电话:021-31587497),本网站核实确认后会尽快予以处理。
在线咨询热销
专业老师服务 限时优惠
点一下领资料
【全新版】MBA考试试题真题
真题高频考点,刷题全靠这份资料
下载合集
2023年必看易错易混考点
MBA考试提分法宝,速看锦囊
下载合集
2023年招简资料包
全新院校报考资料,按时上课带走硕士学位
下载合集
免联考硕士 热门问题解答
- 必看!mba学费一年大概多少钱?
-
必看!mba学费一年大概多少钱?不同的院校和不同的专业费用是不一样的,一些双证非全日制大学,或者西部大学的mba一年学费大致6-8万左右;一些985名校的mba一年学费10-20万不等。
- 什么是管理类硕士?一起来了解
-
管理类硕士包含七个专业学位,分别是会计硕士(MPAcc)、图书情报硕士、工商管理硕士(MBA)、公共管理硕士(MPA)、旅游管理硕士、工程管理硕士(MEM)和审计硕士。考试科目为外国语、管理类联考综合能力,满分分别为100分,200分。
- 管理类硕士报考条件哪些?学姐为您解答
-
同等学力硕士无入学考试,所有考生均可免试入学并且招生条件不高,一般有专科学历就可以报名学习,对毕业年限、工作经验、考生年龄等都没有硬性要求。国际硕士与中外合办招生情况类似,也是院校自行确定入学模式以及具体的入学条件。
- 国际免联考mba是什么?快速带你了解
-
国际免联考MBA主要是指具有国际招生资质的国外院校在国内办学的MBA项目,受教育部认可,通过院校的资质审核,无需考试即可申请入学,招生条件由院校自定,学员需要符合意向院校的招生条件,通过院校的资料审核以及院校面试或笔试考核就可被录取入学。
严选名师 全流程服务
其他人还搜了
热门推荐
更多服务



