华东师范大学同等学力申硕认可度高吗?不清楚的快来看!
来源:
高顿教育
2026-02-09
作为一所“985工程”与“双一流”建设高校,华东师范大学同等学力申硕的认可度是许多在职人士关心的核心问题。高顿小编综合官方信息为您解读:其硕士学位国家认可、学信网可查,在教育、心理等优势领域具有极高的社会认可度,是职场晋升的有力凭证。本文将深入分析其认可度的具体体现,并汇总最新的招生专业。

一、华东师范大学同等学力申硕认可度高吗?
答案是肯定的。华东师范大学同等学力申硕的认可度,可以从国家认证、社会效用和院校品牌三个层面得到充分印证,对于特定职业发展路径的在职人士而言,其价值尤为突出。
1.国家认证层面:与全日制硕士同等法律效力
这是认可度的根本保障。学员按规定完成课程学习、通过全国统考及论文答辩后,所获得的硕士学位证书,与全日制研究生学位证书具有同等法律效力,可在“中国学位与研究生教育信息网”(学信网)终身查询。这意味着该证书是国家教育主管部门正式承认的高等教育文凭,其法律地位毋庸置疑。
2.社会效用层面:在关键场景中被广泛认可
该学位证书的实用性是其高认可度的直接体现。它广泛应用于多个职业发展关键环节:
职称评定与职务晋升:在教育系统、事业单位及相关行业中,该学位是评聘更高一级职称、实现职务晋升的重要依据和加分项。
继续深造:证书可用于报考博士研究生或申请出国留学,为学术生涯的进一步提升铺平道路。
职场竞争力:持有该学位意味着学历层次的提升,在升职加薪、岗位竞聘、职业转型时能显著增强个人竞争力。
3.院校品牌层面:“985”名校光环与学科权威性
华东师范大学作为教育部直属的“985工程”、“211工程”及国家“世界一流大学”建设高校A类行列的综合性研究型大学,其品牌本身就代表着高质量的教育水准。尤其在教育学和心理学领域,其学科评估结果为全国A+等级,处于国内顶尖水平。因此,来自这所名校的硕士学位,在教育、心理等相关行业及用人单位中享有极高的声誉和认可度,毕业生普遍受到青睐。
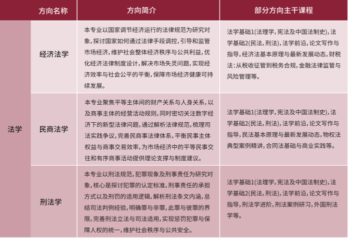
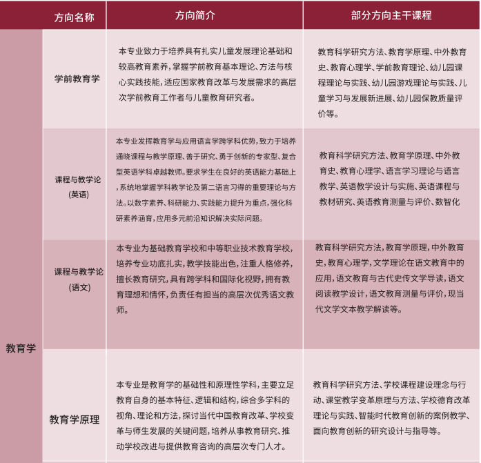
二、华东师范大学同等学力申硕招生专业



注:以上内容仅供参考,具体信息请咨询在线辅导老师。本内容来自官网,或网络搜集信息仅供参考,不代表合作关系,如有侵权,联系删除!
以上就是【华东师范大学同等学力申硕认可度高吗?不清楚的快来看!】内容的全部介绍了,大家可以根据自己的情况进行选择,如果想进一步了解在职研究生报考信息等内容,可以前往高顿在职考研频道了解具体情况,这里有丰富的学习资源和最新的考试资讯等你发现!⭐点击咨询!免联考MBA招生中,不出国读世界名校硕士
版权声明:本条内容自发布之日起,有效期为一个月。凡本网站注明“来源高顿教育”或“来源高顿网校”或“来源高顿”的所有作品,均为本网站合法拥有版权的作品,未经本网站授权,任何媒体、网站、个人不得转载、链接、转帖或以其他方式使用。
经本网站合法授权的,应在授权范围内使用,且使用时必须注明“来源高顿教育”或“来源高顿网校”或“来源高顿”,并不得对作品中出现的“高顿”字样进行删减、替换等。违反上述声明者,本网站将依法追究其法律责任。
本网站的部分资料转载自互联网,均尽力标明作者和出处。本网站转载的目的在于传递更多信息,并不意味着赞同其观点或证实其描述,本网站不对其真实性负责。
如您认为本网站刊载作品涉及版权等问题,请与本网站联系(邮箱fawu@gaodun.com,电话:021-31587497),本网站核实确认后会尽快予以处理。
在线咨询热销
专业老师服务 限时优惠
点一下领资料
【全新版】MBA考试试题真题
真题高频考点,刷题全靠这份资料
下载合集
2023年必看易错易混考点
MBA考试提分法宝,速看锦囊
下载合集
2023年招简资料包
全新院校报考资料,按时上课带走硕士学位
下载合集
免联考硕士 热门问题解答
- 必看!mba学费一年大概多少钱?
-
必看!mba学费一年大概多少钱?不同的院校和不同的专业费用是不一样的,一些双证非全日制大学,或者西部大学的mba一年学费大致6-8万左右;一些985名校的mba一年学费10-20万不等。
- 什么是管理类硕士?一起来了解
-
管理类硕士包含七个专业学位,分别是会计硕士(MPAcc)、图书情报硕士、工商管理硕士(MBA)、公共管理硕士(MPA)、旅游管理硕士、工程管理硕士(MEM)和审计硕士。考试科目为外国语、管理类联考综合能力,满分分别为100分,200分。
- 管理类硕士报考条件哪些?学姐为您解答
-
同等学力硕士无入学考试,所有考生均可免试入学并且招生条件不高,一般有专科学历就可以报名学习,对毕业年限、工作经验、考生年龄等都没有硬性要求。国际硕士与中外合办招生情况类似,也是院校自行确定入学模式以及具体的入学条件。
- 国际免联考mba是什么?快速带你了解
-
国际免联考MBA主要是指具有国际招生资质的国外院校在国内办学的MBA项目,受教育部认可,通过院校的资质审核,无需考试即可申请入学,招生条件由院校自定,学员需要符合意向院校的招生条件,通过院校的资料审核以及院校面试或笔试考核就可被录取入学。
严选名师 全流程服务
其他人还搜了
热门推荐
更多服务



