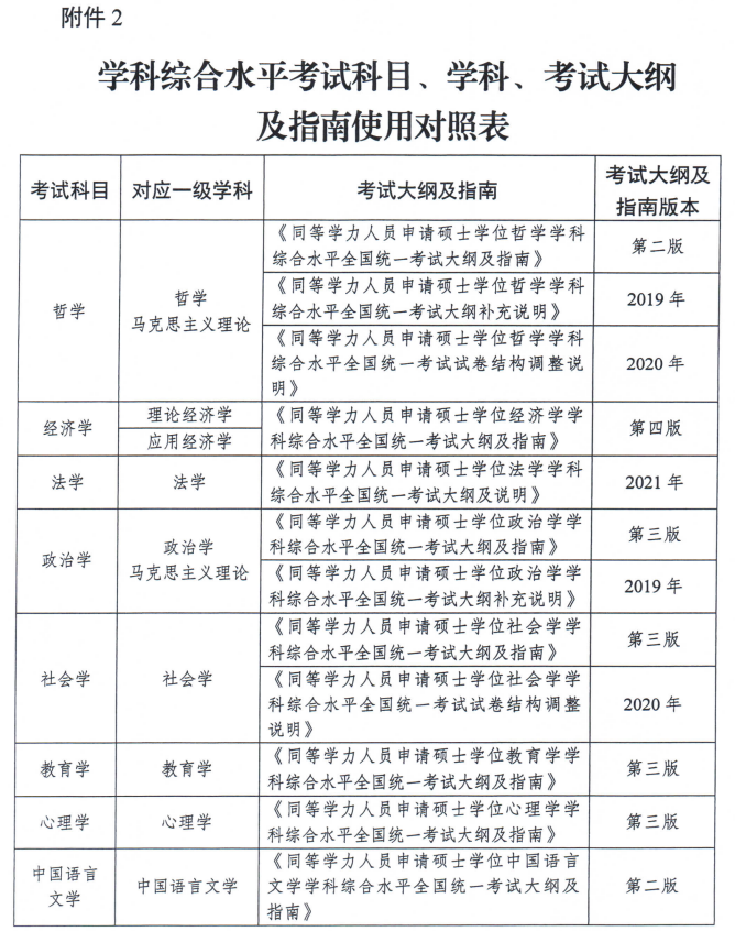
考生关注!2026年南京同等学力申硕考试报名已经开始






|
院校 |
专业 |
学制 |
学费 |
|
中国人民大学 |
金融学 |
2.5年 |
7.68w |
|
技术经济与管理 |
|||
|
人力资源管理 |
7.98w |
||
|
心理学 |
|||
|
上海财经大学 |
金融学 |
3年 |
6.88w |
|
法学类 |
|||
|
理论经济学 |
6.68W |
||
|
应用经济学 |
6.58w |
||
|
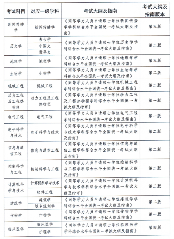
中南财经政法大学 |
企业管理 |
2.5年 |
5.9w |
|
财政税收学 |
5.08w |
||
|
金融学 |
5.38w |
||
|
会计学 |
5.68W |
||
|
组织与人力资源管理 |
4.28w |
||
|
法学 |
5.38w |
||
|
对外经济贸易大学 |
企业管理/会计学 |
2.5年 |
7.0w |
|
金融学 |
|||
|
中国政法大学 |
应用心理学(5个方向) |
3年 |
5.0w |
|
法学(7个方向) |
|||
|
暨南大学 |
金融学 |
3年 |
4.38w( 只含第一年学费) |
|
华东师范大学 |
教育学原理、教育经济与管理、学习心理与发展 |
2.5年 |
7.0w |
|
河北工业大学 |
材料科学与工程、土木工程、供热、供燃气、通风及空调工程、环境科学与工程、化学工程与技术 |
2.5年 |
5.28w |
|
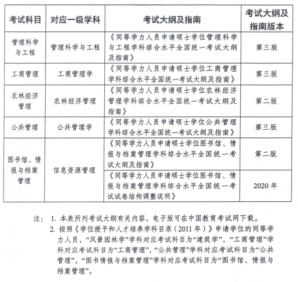
上海对外经贸大学 |
企业管理 |
3.5年 |
5.9w |
|
会计学 |
|||
|
商务信息管理 |
|||
|
西北政法大学 |
法学 |
3.5年 |
4.98w |
|
北京语言大学 |
课程与教学论 |
3年 |
6.18w |
|
湖南师范大学 |
计算机/软件工程 |
2.5年 |
5.18w |
|
江西师范大学 |
心理学/教育学 |
2.5年 |
4.28w |
|
四川师范大学 |
心理学/教育学 |
2.5年 |
3.98w |
|
会计学/企业管理/工商管理 |
【全新版】MBA考试试题真题
真题高频考点,刷题全靠这份资料
2023年必看易错易混考点
MBA考试提分法宝,速看锦囊
2023年招简资料包
全新院校报考资料,按时上课带走硕士学位
- 必看!mba学费一年大概多少钱?
-
必看!mba学费一年大概多少钱?不同的院校和不同的专业费用是不一样的,一些双证非全日制大学,或者西部大学的mba一年学费大致6-8万左右;一些985名校的mba一年学费10-20万不等。
- 什么是管理类硕士?一起来了解
-
管理类硕士包含七个专业学位,分别是会计硕士(MPAcc)、图书情报硕士、工商管理硕士(MBA)、公共管理硕士(MPA)、旅游管理硕士、工程管理硕士(MEM)和审计硕士。考试科目为外国语、管理类联考综合能力,满分分别为100分,200分。
- 管理类硕士报考条件哪些?学姐为您解答
-
同等学力硕士无入学考试,所有考生均可免试入学并且招生条件不高,一般有专科学历就可以报名学习,对毕业年限、工作经验、考生年龄等都没有硬性要求。国际硕士与中外合办招生情况类似,也是院校自行确定入学模式以及具体的入学条件。
- 国际免联考mba是什么?快速带你了解
-
国际免联考MBA主要是指具有国际招生资质的国外院校在国内办学的MBA项目,受教育部认可,通过院校的资质审核,无需考试即可申请入学,招生条件由院校自定,学员需要符合意向院校的招生条件,通过院校的资料审核以及院校面试或笔试考核就可被录取入学。
更多服务



