山西省关于2026年度高级会计师考试日程安排及有关事项的通知
来源:
高顿教育
2025-12-26
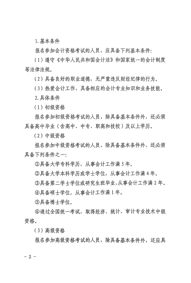
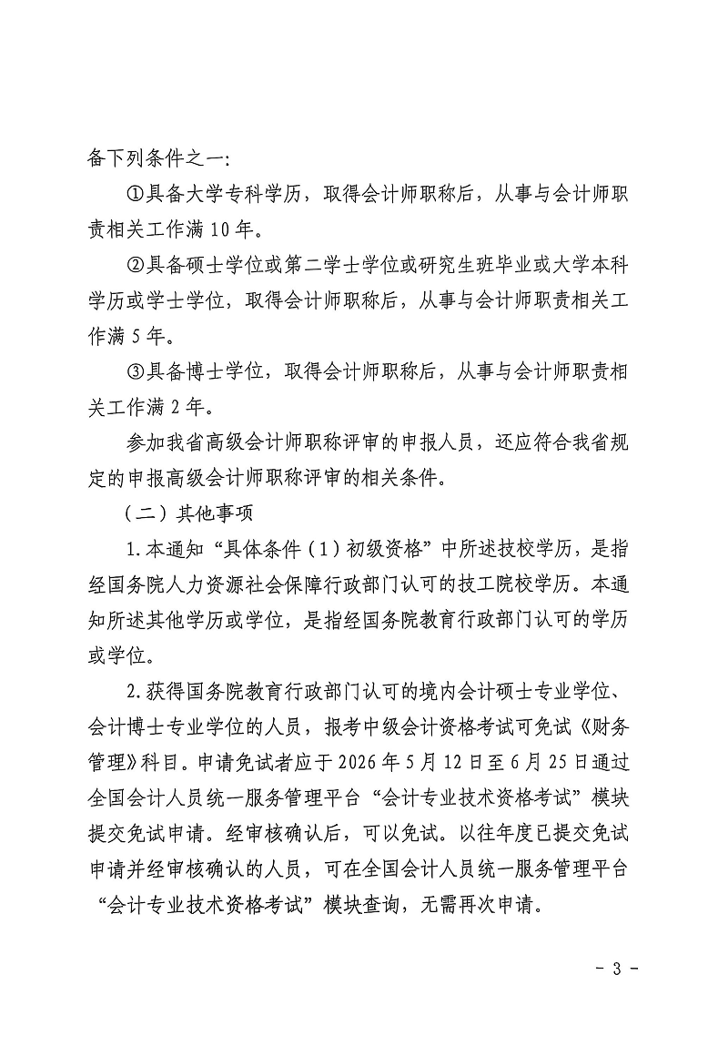
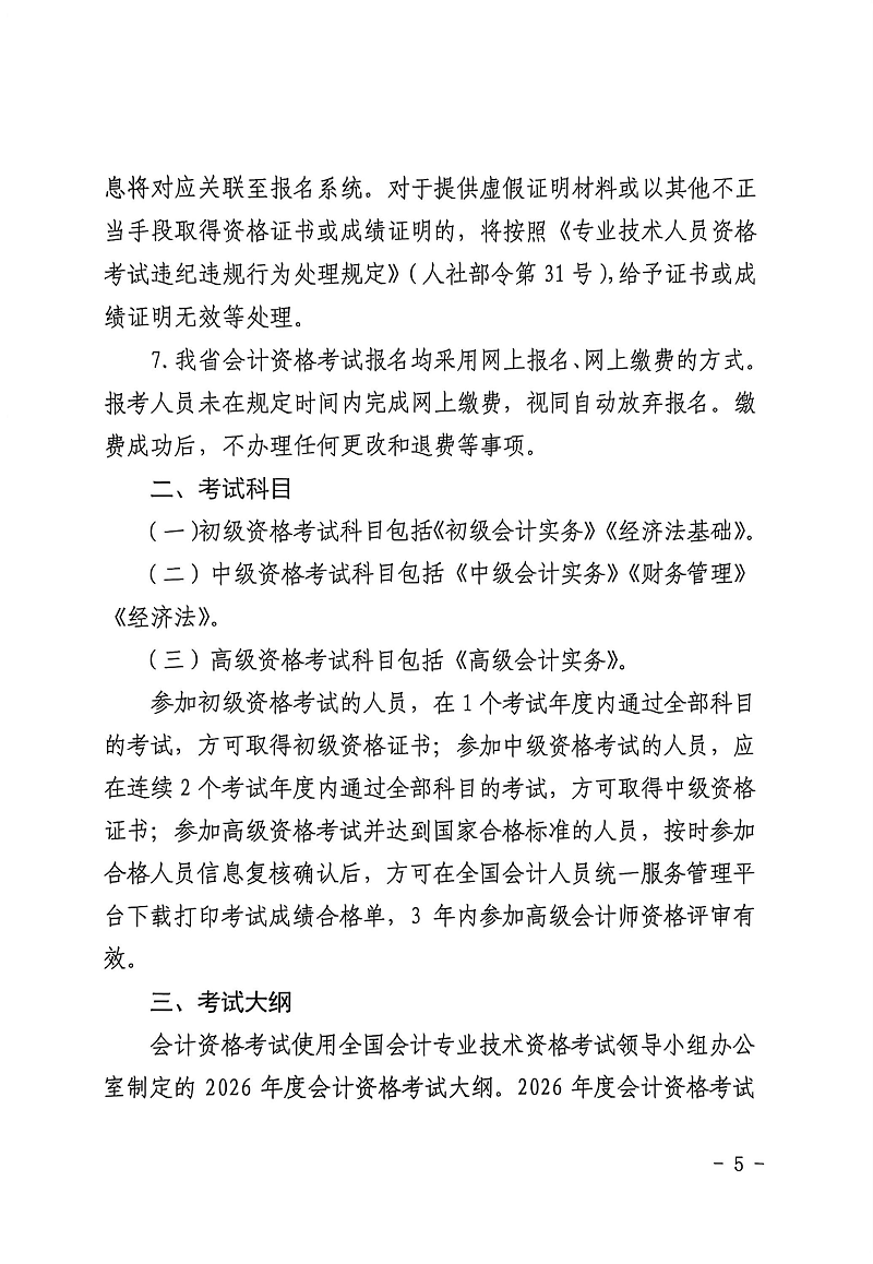
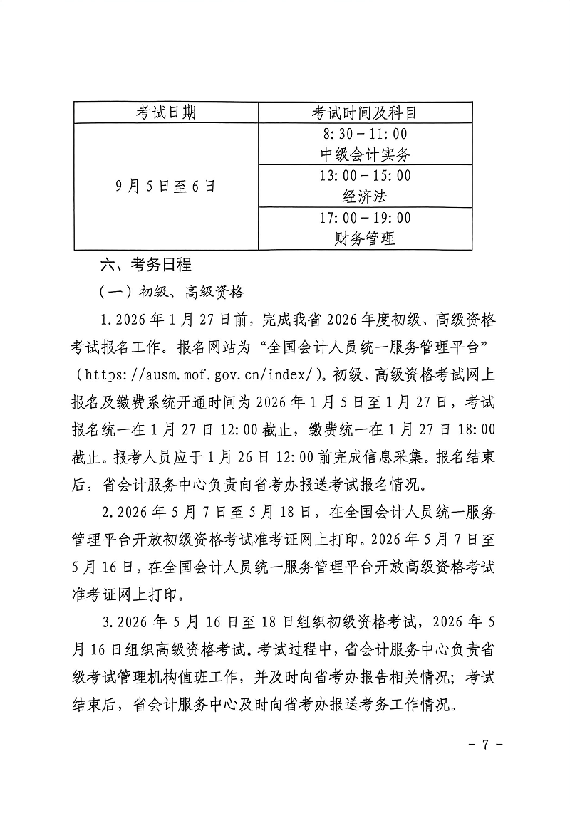
2026年山西省高级会计师报名简章已经公布了!山西高级会计师考试报名时间为2026年1月5日至1月27日,考试报名统一在1月27日12:00截止,缴费统一在1月27日18:00截止,1月26日12:00前进行信息采集,准考证打印时间为5月7日-5月16日,考试时间为5月16日8:30—12:00,想了解更多报考信息的考生朋友,赶快继续往下看吧!












以上就是【山西省关于2026年度高级会计师考试日程安排及有关事项的通知】的全部内容,想要了解更多高级会计考试动态,欢迎前往高顿高级会计网站首页!
版权声明:本条内容自发布之日起,有效期为一个月。凡本网站注明“来源高顿教育”或“来源高顿网校”或“来源高顿”的所有作品,均为本网站合法拥有版权的作品,未经本网站授权,任何媒体、网站、个人不得转载、链接、转帖或以其他方式使用。
经本网站合法授权的,应在授权范围内使用,且使用时必须注明“来源高顿教育”或“来源高顿网校”或“来源高顿”,并不得对作品中出现的“高顿”字样进行删减、替换等。违反上述声明者,本网站将依法追究其法律责任。
本网站的部分资料转载自互联网,均尽力标明作者和出处。本网站转载的目的在于传递更多信息,并不意味着赞同其观点或证实其描述,本网站不对其真实性负责。
如您认为本网站刊载作品涉及版权等问题,请与本网站联系(邮箱fawu@gaodun.com,电话:021-31587497),本网站核实确认后会尽快予以处理。
严选名师 全流程服务
其他人还搜了
热门推荐
高顿项目



