2026年基金从业人员报名官网登录网址
来源:
高顿教育
2025-12-23
2026年基金从业人员报名官网登录网址是中国证券投资基金业协会。考生可在报名时间内通过中国证券投资基金业协会官网右侧“个人业务”--“从业考试”处进入报名入口。

基金从业资格统考报名条件
(一)具有完全民事行为能力;
(二)截至报名日,年满18周岁;
(三)具有高中以上文化程度;
(四)中国证监会规定的其他条件。
基金从业考试科目一共3科,其中科目一为必考科,科目二、科目三为选考科,区别主要在于考试难度以及就业方向、范围。一般来说选择基金从业科目一+科目二的比较多,就业范围更广泛,通过这两科之后,加考一科证券法律法规可以拿双证!
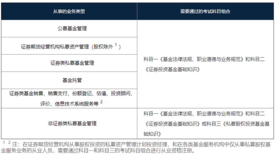
基金从业考试报考科目选择
基金从业人员可根据所从事的的业务类型,参照下表选择考试科目:
基金从业考试难度
版权声明:本条内容自发布之日起,有效期为一个月。凡本网站注明“来源高顿教育”或“来源高顿网校”或“来源高顿”的所有作品,均为本网站合法拥有版权的作品,未经本网站授权,任何媒体、网站、个人不得转载、链接、转帖或以其他方式使用。
经本网站合法授权的,应在授权范围内使用,且使用时必须注明“来源高顿教育”或“来源高顿网校”或“来源高顿”,并不得对作品中出现的“高顿”字样进行删减、替换等。违反上述声明者,本网站将依法追究其法律责任。
本网站的部分资料转载自互联网,均尽力标明作者和出处。本网站转载的目的在于传递更多信息,并不意味着赞同其观点或证实其描述,本网站不对其真实性负责。
如您认为本网站刊载作品涉及版权等问题,请与本网站联系(邮箱fawu@gaodun.com,电话:021-31587497),本网站核实确认后会尽快予以处理。
严选名师 全流程服务
其他人还搜了
热门推荐
高顿项目


