2025年11月证券分析师考试难不难?
来源:
高顿教育
2025-12-02
2025年11月证券分析师考试难不难?根据近期考试情况,证券分析师考试难度比较大,仅次于保荐代表人考试。

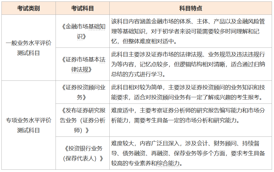
证券行业专业人员水平评价测试包括一般业务水平测试和专项业务水平测试两类,其中一般业务水平评价测试也就是以前的证券从业,属于入门级测试,考核相对比较简单;专项业务水平评价测试包括证券投资顾问、证券分析师、保荐代表人三个方向,难度相对大一些。难易度排名参考证券一般业务水平测试<证券投资顾问<证券分析师<保荐代表人。
其实关于哪门科目难考,哪个科目好考的问题,主要取决于个人的专业背景、学习兴趣及未来职业规划。不过,根据一般经验和考试科目的特点,可以给出以下建议:
证券考试科目特点分析

版权声明:本条内容自发布之日起,有效期为一个月。凡本网站注明“来源高顿教育”或“来源高顿网校”或“来源高顿”的所有作品,均为本网站合法拥有版权的作品,未经本网站授权,任何媒体、网站、个人不得转载、链接、转帖或以其他方式使用。
经本网站合法授权的,应在授权范围内使用,且使用时必须注明“来源高顿教育”或“来源高顿网校”或“来源高顿”,并不得对作品中出现的“高顿”字样进行删减、替换等。违反上述声明者,本网站将依法追究其法律责任。
本网站的部分资料转载自互联网,均尽力标明作者和出处。本网站转载的目的在于传递更多信息,并不意味着赞同其观点或证实其描述,本网站不对其真实性负责。
如您认为本网站刊载作品涉及版权等问题,请与本网站联系(邮箱fawu@gaodun.com,电话:021-31587497),本网站核实确认后会尽快予以处理。
严选名师 全流程服务
其他人还搜了
热门推荐
高顿项目


