
薇**同学
2019-09-21 09:02:23
344
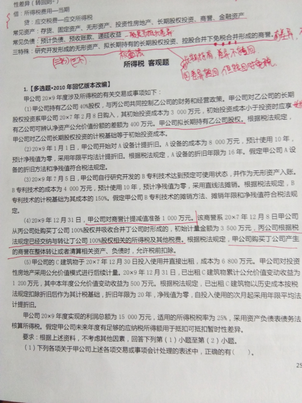
无形资产递延 ,为什么答案中不考虑计税中多抵扣的50%?
关于无形资产递延,老师,第三括号中的无形资产,递延账面=4000-4000/10*6/12=3800,计税基础=4000*1.5-4000*1.5/10*6/12=5700,产生的可抵扣差异为1900. 在计算当期这条线的时候,答案中为什么不考虑计税中多抵扣的50%(4000*50%)?
回答

邵老师
职称:
高顿财经研究院老师
2019-09-21 09:07:23
关于无形资产递延的问题,
同学你好:
所得税中对自行开发的无形资产的抵扣问题,同学好像对此有点小误会。
费用化的部分是直接多扣50%。资本化的部分计税基础是按照原账面价值*150%。
这个题目的账面价值4000,那计税基础就是4000*150%
按照各自的价值计提摊销,就发现账面价值变成4000-4000/10/2=3800
计税基础就变成了4000*1.5-4000*1.5/10/2=5700
账面价值和计税基础是可以算的出,但并不算递延所得税。
只是在算应纳税所得额的时候考虑多扣除摊销。
最简单的方法就是算出会计上应该摊销的金额,然后在此基础上多扣50%。会计上是4000/10/2=200。
所以多扣200*50%
祝学习愉快~
薇**同学 追问
2019-09-21 09:12:23
收到,谢谢,混淆了。

邵老师
追答
职称: 高顿财经研究院老师
2019-09-21 09:17:23
不客气~加油~
- 贷递延所得税资产 ,这笔分录属于暂时性差异的确认分录啊?贷递延所得税资产是什么,下面开始我的疑问: 如果在个别报表中产生可抵扣暂时性差异则是贷记“递延所得税 资产”,. 这句话不对哦,个报产生可抵扣差异,借:递延所得税资产...
- 递延所得税资产的情况 ,这个我不理解递延所得税资产的情况是什么,不确认递延所得税资产的特殊情况的例题中,无形资产成本1200, 按照税法给按1800算成本,那这样的话税法计算的利润不就小了吗, 当期就少缴税了,那...
- 无形资产确认 ,这句话是什么意思?无形资产确认是什么,老师,轻1397页无形资产1的第二段:即如该无形资产的确认不是产生于企业合并 交易,同时在确认时既不影响会计利润也不影响应纳税所得额,则不确认该暂时 性差...
- 更多的知识>>
