此同学

这个题目涉及到最后一章中税务管理的相关内容吗?

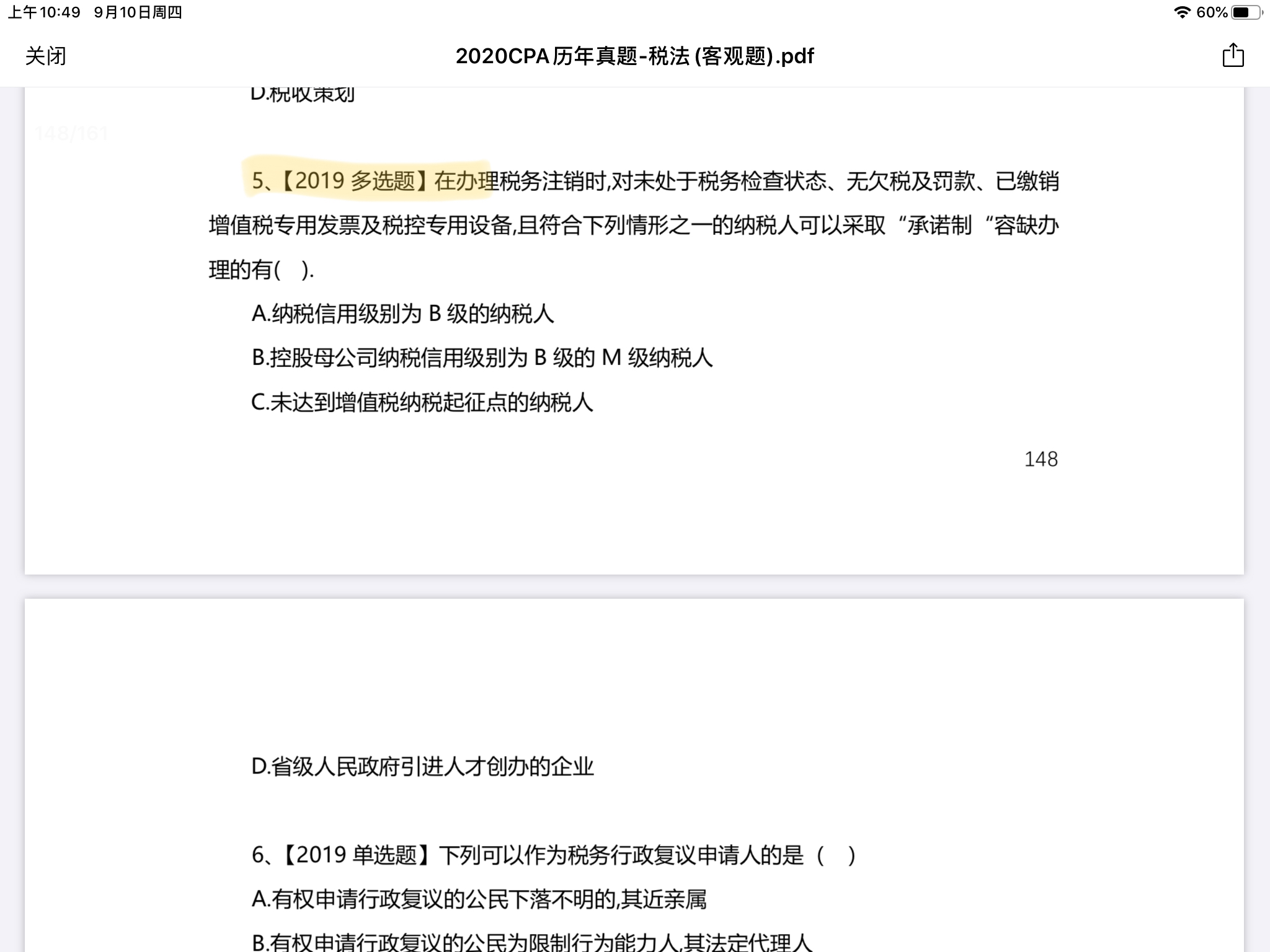
这道题完全没有思路,不知道在讲什么

来自 此同学 的提问 2020-09-10 10:50:00 阅读292

此生唯爱糖同学,你好,关于这个题目涉及到最后一章中税务管理的相关内容吗? 我的回答如下

亲爱的同学,你好~~

 

这个题目涉及到的内容最后一章中税务管理的相关内容,这个部分要理解识记的哦。如果实在没记忆老师可以提示你一个方向哈,这“承诺制”容缺办理应该是属于简易便捷的注销纳税人的方式。所以针对可以采取便捷的对象一般肯定是信誉好的之类的企业,所以你可以超这个方向去选答案。

 

希望老师的回答能够帮助到你,有问题随时沟通,加油!!


以上是关于税,税务相关问题的解答,希望对你有所帮助,如有其它疑问想快速被解答可在线咨询或添加老师微信。

展开

原创声明:本问答内容由高顿学员及老师原创,任何个人和或机构在未经过同意的情况下,不得擅自转载或大段引用用于商业用途!部分内容由用户自主上传,未做人工编辑处理,也不承担相关法律责任,如果您发现有涉嫌版权的内容,欢迎提供相关证据并反馈至邮箱:fankui@gaodun.com ,工作人员会在4个工作日回复,一经查实,本站将立刻删除涉嫌侵权内容。
cpa
欢迎使用高顿问答平台
选择感兴趣的项目
找到您想看的问答
金融类
ACCA
证券从业
银行从业
期货从业
税务师
资产评估师
基金从业
国内证书
CPA
会计从业
初级会计职称
中级会计职称
中级经济师
初级经济师
其它
考研